
因G85银昆高速公路
功山收费站至小铺立交路段
上跨天桥拆除施工需要
4月21日18点00分
至4月22日凌晨2点00分
G85银昆高速功山收费站
至小铺立交路段
将实施封闭施工交通管制
关于G85银昆高速功山收费站至小铺立交路段
实施封闭施工的公告
因G85银昆高速公路功山收费站至小铺立交路段上跨天桥拆除施工需要,现对G85银昆高速功山收费站至小铺立交路段实施封闭施工交通管制。现将相关事项公告如下:
一、管制时间
2026年4月21日18点00分至4月22日凌晨2点00分。
二、管制路段
(一)G85银昆高速公路功山收费站至小铺立交路段(双向)。
(二)G56杭瑞高速(小铺立交)昭通方向匝道。
(三)S91武倘寻高速(寻甸枢纽立交)昭通、昆明方向匝道。
三、绕行线路
(一)绕行方案一:
1.昭通、会泽、东川前往昆明方向:
功山收费站→G213国道→往嵩明收费站上高速;功山收费站昆明方向车道关闭,功山收费站昭通方向正常通行。
2.昆明前往昭通、会泽、东川方向:
(1)嵩明收费站、嵩明西收费站驶出→G213国道→往功山收费站;嵩明、嵩明西收费站昭通方向车道关闭,嵩明、嵩明西收费站昆明方向正常通行。
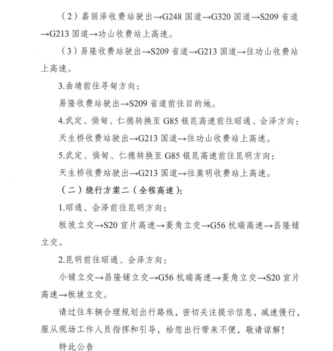
(2)嘉丽泽收费站驶出→G248国道→G320国道→S209省道→G213国道→功山收费站上高速。
(3)易隆收费站驶出→S209省道→G213国道→往功山收费站上高速。
3.曲靖前往寻甸方向:
易隆收费站驶出→S209省道前往目的地。
4.武定、倘甸、仁德转换至G85银昆高速前往昭通、会泽方向:
天生桥收费站驶出→G213国道→往功山收费站上高速。
5.武定、倘甸、仁德转换至G85银昆高速前往昆明方向:
天生桥收费站驶出→G213国道→往嵩明收费站上高速。

(绕行线路图)
(二)绕行方案二(全程高速):
1.昭通、会泽前往昆明方向:
板坡立交→S20宣片高速→菱角立交→G56杭瑞高速→昌隆铺立交。
2.昆明前往昭通、会泽方向:
小铺立交→昌隆铺立交→G56杭瑞高速→菱角立交→S20宣片高速→板坡立交。
请过往车辆合理规划出行路线,密切关注提示信息,减速慢行,服从现场工作人员指挥和引导,给您出行带来不便,敬请谅解!
特此公告
寻甸回族彝族自治县交通运输局
嵩明县交通运输局
寻甸回族彝族自治县公安局交通管理大队
嵩明县公安局交通管理大队
云南省公安厅交通管理总队高速公路一支队外勤二大队
云南省交通运输综合行政执法局昆明支队高速公路一大队
云南省交通投资建设集团有限公司昆明东管理处嵩明分处
云南功小高速公路有限公司



来源/云南网微信公众号
编辑/杨韧洲
一审/霍慧
二审/牛峰
三审/武志敏
©七彩云端




